Yönetim
- Akademik Teşvik Komisyonu
- Akademik Yükseltme ve Atama Başvuru Koşulları İnceleme Komisyonu
- AR-GE
- Eğitim-Öğretim ve Ölçme-Değerlendirme Komisyonu
- Engelsiz Öğrenci Koordinatörü
- İç Kontrol ve Risk Koordinatörlüğü
- Kalite, Değerlendirme ve Akreditasyon Komisyonu
- ORPHEUS Akreditasyon ve Öz Değerlendirme Komisyonu
- Stratejik Planlama Komisyonu
- Toplumsal Katkı Komisyonu
- Web Sorumluları
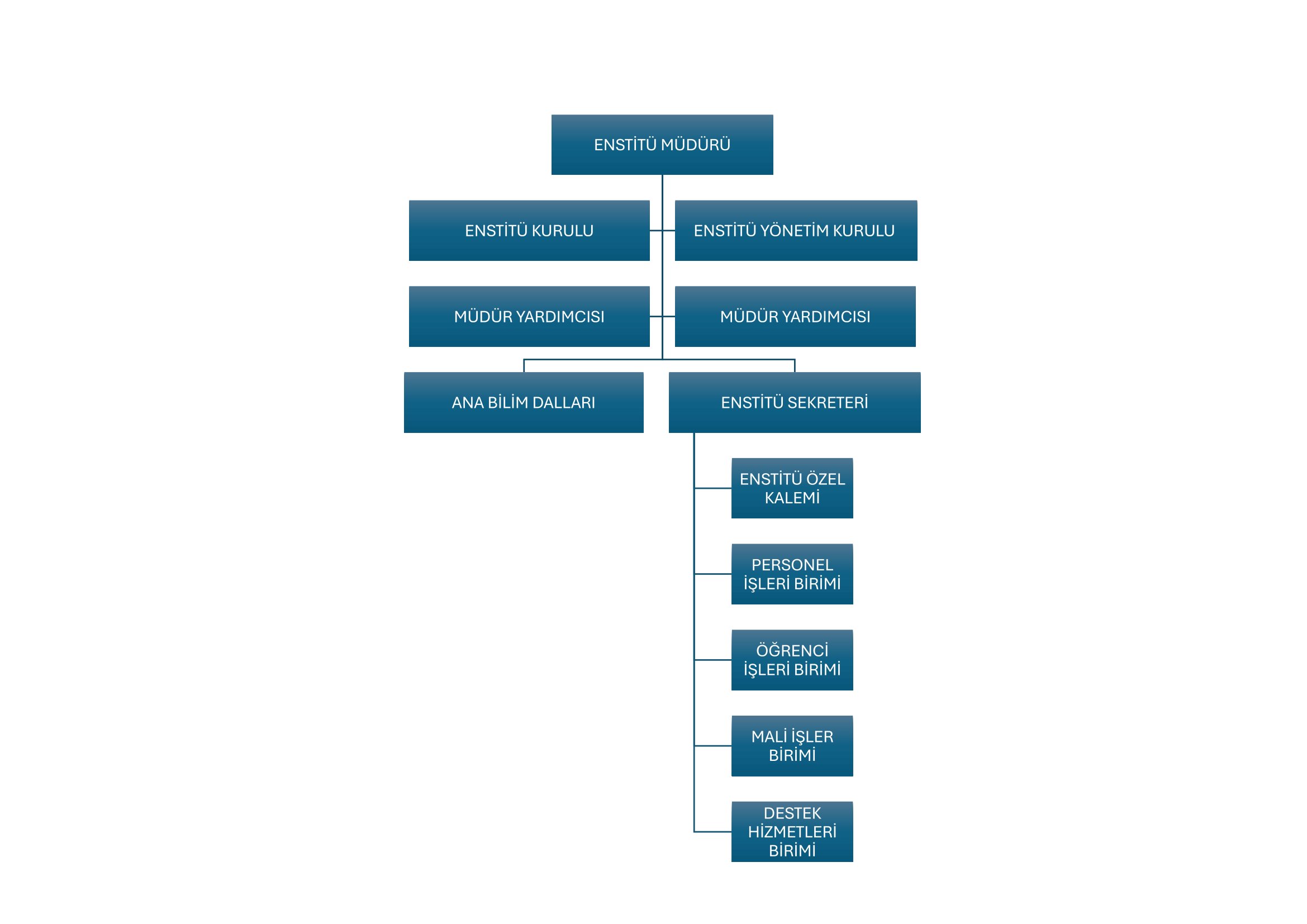
Enstitü Organizasyon Şeması
